Как попасть в корпус И


Не секрет, по субботам первые пары теперь проходят в аудитории И108. Как выяснилось, для многих месторасположение корпуса И является тайной за семью печатями. Я взял на себя ответственность загубить незнание территории на корню...

Часть I: Теория
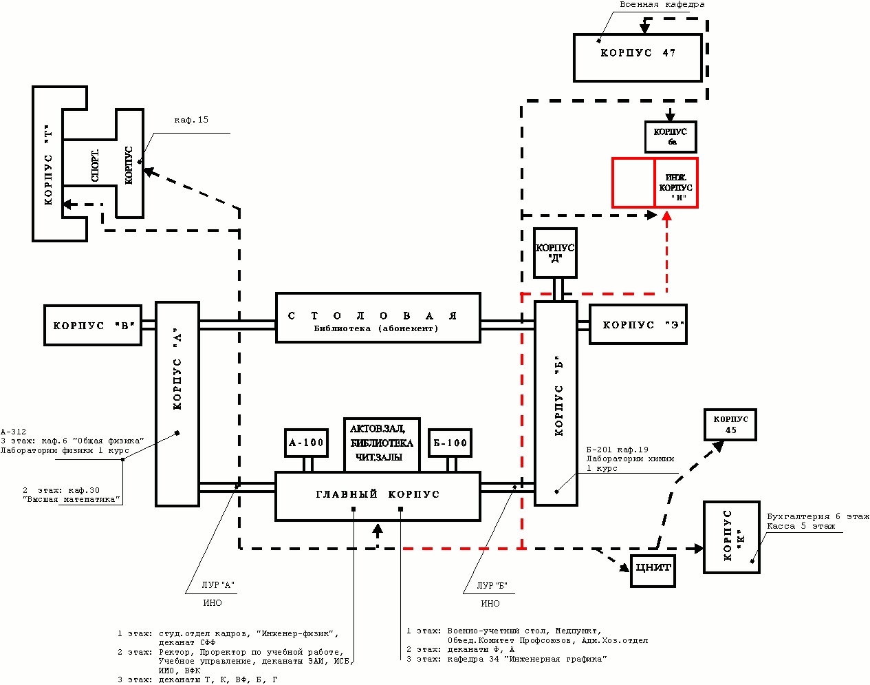
Взяв в руки план местности, прилагаемый к учебному плану прошлого семестра, без труда можно найти дорогу к искомому корпусу...


Для увеличения схемы кликните по фото
На схеме все, что относится к теме, отмечено красным (корпус и направление)

[ 1 ] | [ 2 ] | [ 3 ] | [ 4 ]>>>