Logo
mid
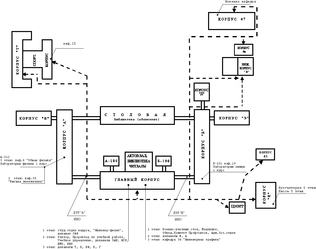
План института
Телефоны подразделений института
Справка по кафедре и деканату
Учебные недели и часы
Учебный план
Расписание занятий
Литература
 

План института

© Учебное управление МИФИ.
Все права защищены.
Дизайн Зырин Сергей, Тагин Максим, Кольцов Михаил
при участии Шабли Алексея